1. Cultural policy system
The Netherlands
Last update: March, 2026
Objectives:
Dutch cultural policy is guided by the arm’s-length principle, meaning the state does not make judgments about artistic quality, but instead focuses on creating the structural conditions for cultural expressions through cultural policy and funding. Through this form of government intervention, the objective is to reinforce the autonomy of the cultural sector, allowing artistic development to be largely driven by artists, citizens, and independent cultural foundations. Over the years, priority areas have been guaranteeing the production of high artistic quality, participation, education, innovation, talent development and entrepreneurship. Another priority area is the preservation of cultural heritage (museums, archaeology, monuments and intangible heritage) on the basis of the Heritage Act (see chapters 3.1 and 4.2.2).
In addition to cultural policy, the central government also develops policy concerning media. Dutch media operate on the basis of freedom of speech and independence of journalism. The government is not allowed to interfere in media expressions. The Dutch government sees it as its responsibility to provide a good climate for media pluralism and access to free, pluralistic, independent and reliable information of high quality. For that purpose, the government enables an independent representative public broadcasting system (national, regional and local) with the obligation to offer high-quality, varied and balanced content. The principles governing the organisation, funding and tasks of these public broadcasters are laid down in the Media Act (Mediawet, 2008) (see chapters 2.5.3 and 3.5.3).
Main features:
According to the Cultural Policy Act (Wet op het specifiek cultuurbeleid, 1993), the Minister of Education, Culture and Science presents a policy memorandum every four years. These policy plans review the past policy cycle, name relevant developments and give the guidelines for cultural policy in the next four years. The aim of this cyclical process is to provide the cultural sector with stability while allowing for adaptability.
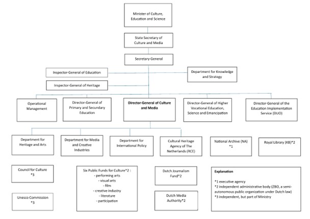
The responsibilities that are assigned to the Minister of Education, Culture and Science are mainly found in providing conditions for the preservation, development, and social and geographical distribution of cultural expressions of national significance. To do so, the Minister is tasked to follow the principles of quality and diversity (in disciplines). As of 2 July 2024, the position of Minister of Education, Culture and Science is held by Eppo Bruins, representing the New Social Contract (NSC) party, in the Schoof cabinet. As of 22 september 2025 his successor was Gouke Moes representing the Farmer Citizen Movement (BBB) in the then care taking cabinet Schoof. In spring 2026 there will be be a newly formed cabinet with a new Minister.
In order to provide a structure for a supply of high-quality art and culture, a national basic infrastructure (Basis Infrastructuur (BIS) – in Dutch) is determined every four years, listing the cultural institutions that are to receive direct state subsidy. The Dutch Council for Culture – an independent advisory body composed of experts from the cultural field – is tasked with evaluating the subsidy applications for the BIS. Artists and smaller cultural organisations are supported by the state indirectly, through six public cultural funds (see chapter 7.1). In addition to these subsidies, provinces and municipalities also award grants (see chapters 1.2.3 and 1.2.4).
Background:
The arts and culture were introduced into the governmental portfolio in 1918, with the formation of the Ministry of Education, Arts and Science (then: OKW). There has been a department for arts and culture ever since, with a minister and/or a state secretary responsible for the cultural portfolio.
1930: The start of media policy. With an allocation on broadcasting time, plans for a single national broadcasting company were abandoned in favour of a system that reflected the “pillarised” (in Dutch: verzuilde) society of liberals, socialists, Catholics and Protestants.
1945-1960: Post-war, the government extended its financial support to new areas such as film, theatre and literature. At that time, it was generally assumed that state aid to art and culture should be temporary. In the early 1950s, the Dutch Arts Council (now Council for Culture) was established.
1960-1970: The influence of the “pillars” decreased in Dutch society, while the importance of diversity in artistic expression grew. Nationwide support of the arts and culture became more structural as part of a growing welfare state. The Broadcasting Act (Omroepwet) was created, which made it possible for public broadcasters to enter the media sector, but here the “pillarisation” still remained the guiding principle.
1970s-1980: Cultural policy became increasingly important in the government's welfare policy. The benefits and relevance of culture to society at large were recognised as a priority, notably in terms of cultural participation and accessibility.
1980-1990: Due to the economic stagnation of the early 1980s, budget cuts were made, and cultural institutions were stimulated to reduce their dependence on subsidies. In 1988, the systematic (four year) Arts Plan was adopted, in which the Council for Culture assesses the quality of the institutes that receive direct state funding. From 1988, commercial broadcasters were allowed to enter the media market of The Netherlands.
1990-2000: National Museums (in Dutch: Rijksmusea) acquired more organisational independence. Cultural organisations were encouraged to become less dependent on subsidies and increase focus on their own markets and audiences (especially younger audience and ethnic minorities). The Cultural Policy Act of 1993 (Wet op het Specifiek Cultuurbeleid) prescribed the renewal of the cultural policy plan every four years.
2000-2010: Cultural policy was – again – focused on encouraging cultural organisations to become more independent and increase their attention on markets and audiences. There was emphasis on participation and better facilities for and guidance of outstanding talent. In this same period, economic crisis ceased the relatively long period of gradual growth in the state budget for culture and media. Plans were made to recalibrate the cultural policy system, which lead to the introduction of the BIS in 2009. Since then, smaller cultural institutions and companies should apply directly for subsidies from the public cultural funds (see chapter 7.2.2), which increased the funds’ responsibilities.
2010-2020: The Rutte I Cabinet (2010-2012) determined the outlines for subsequent substantial budget cuts, aimed primarily to modern forms of culture (visual arts, performing arts) and the national public broadcaster, but mainly sparing cultural heritage. It was the first time in years that budget cuts were guided by ideological motives, which was a shock to the cultural and media sector in the Netherlands. Minister Jet Bussemaker (2012-2017, Social-Democrat Party) had a more supportive vision on culture and could reverse part of the budget cuts. The socio-economic position of artists was put on the agenda again.
2020-present: The Government, confronted by the Covid-19 pandemic, introduced different forms of general support, and additional substantial funds for the cultural sector. State Secretary Gunay Uslu (2022-2023) had an extra structural budget for culture (170 million euro). She announced that no structural changes would be implemented in the next policy period (2025-2028), allowing the sector to restore from Covid. She did however request the Council for Culture to critically review the existing subsidy system. Codes of conduct for cultural governance, diversity and inclusion and fair practice (see chapter 2.5) became mandatory for cultural organisations seeking state funding.
In July 2024, the centre-right Cabinet Schoof started. For the first time the radical-right populist party PVV became part of in government. Budget cuts on culture were relatively moderate (culture was not even mentioned in the Coalition Agreement); budget cuts on media were more substantial: a reduction of the budget of the Dutch Public Broadcaster (NPO) with 150 million euros and changes in the structure of the national public broadcaster were announced (see chapter 2.1). The initially planned increase of the VAT rate for culture has been reversed by parliament. Since June 2025, the Cabinet Schoof has been a caretaker government, new elections were held in October 2025.[1]
[1] For a more extensive discussion of the objectives, main features and background of the Dutch cultural policy system, refer to ‘An Introduction to Cultural Policy in the Polder’ by Edwin van Meerkerk and Quirijn van den Hoogen in Cultural Policy in the Polder: 25 Years Dutch Cultural Policy Act (2018).
Last update: March, 2026

Last update: March, 2026
In the Netherlands, public governance is organised as a three-tier system consisting of a central, provincial and municipal government. In each tier, the parliament, provincial councils or local councils have the right to amend the financial and governmental recommendations of the cabinet, provincial deputies, mayors and aldermen. All three tiers pursue their own cultural policy. Collaboratively, they attempt to create an effective cultural environment throughout the country.
The central government has the task of creating conditions in which the other levels of government and the cultural organisations can function optimally. The cultural policy memorandum that the Ministry of Education, Culture and Science formulates every four years, also includes the distribution of certain subsidies to provinces and municipalities.
In preparing and fixing regulations, laws and cultural policy programmes, the central government takes an important position and often sets the tone. However, they cover only one-third of all public expenses related to art and culture and must therefore often deliberate with regional and local governments and motivate them to get behind a shared policy agenda. The main role of central government, through the Ministry of Education, Culture and Science, is to take responsibility for the availability of high-quality subsidised arts, cultural institutes and companies. The central government therefore subsidises organisations that host collections or performances of (inter)national importance, such as museums, symphonic orchestras, opera, theatre and dance companies, among others.
The central government is also responsible for the National Archive, the National Library of the Netherlands (KB), the national digital library, national monuments and the national and regional public broadcasting system. Another important task is the drafting of laws concerning cultural and media-related issues. Examples of these laws are the Heritage Act, Library Act (WSOB), Archives Act, Copyright Act, the Media Act and the Fixed Book Prices Act (see chapter 4.2 for an overview of the legislation on culture).
Council for Culture
Because it is a basic principle of the Dutch government to remain neutral in assessing arts issues, it leaves decision-making about the arts mainly to various committees of independent experts (arm’s length principle). The Council for Culture is the most important body to advise the government on the principles and implementation of policy plans. Its recommendations are not binding; the Minister has the final decision about the State's cultural policy and subsidy allocations.
National Basic Infrastructure Culture
The cultural institutions and the cultural funds directly supported by the central governmental through the Ministry of Education, Culture and Science, are part of the so-called ‘national basic infrastructure’ (BIS). This infrastructure consists of selected institutions and six public funds that are to receive subsidy from the central government on a quadrennial basis. The Council for Culture acts as the government's advisory body with regard to the BIS.
In the latest Recommendations for the national basic infrastructure (Advies culturele basisinfrastructuur 2025-2028), the Council qualified 117 BIS-institutions for a subsidy of approximately €250 million. In January 2024, the Council published its advice Access to culture - towards a new system in 2029, proposing the merging of the BIS and the six public funds into an integrated, decentral system (see chapter 2.1).
National, Regional and Local Public Broadcasters
The Netherlands has a dual broadcasting system that includes commercial and public broadcasters. The Dutch Public Broadcaster (NPO) functions as the umbrella organisation for national public broadcasters and is financed by the Ministry of Education, Culture and Science. Dutch public broadcasting organisations are to date member-based associations. This arrangement has its origins in the “pillarisation” of Dutch society in the previous century: different social, religious and political streams all had their own separate associations, newspapers, sports clubs, educational institutions and broadcasting organisations.
The Regional Public Broadcasting Foundation (RPO) is the umbrella organisation of regional public broadcasters in the Netherlands. It is tasked with the co-ordination between regional broadcasters and represents their interests on a national and international level. The thirteen regional public broadcasters are subsidised by the Ministry of Culture, Education and Science. Since 2017, this subsidy is allocated through the RPO.
On a local level, public broadcasters also exist. The Netherlands includes approximately 220 local public broadcasters that receive subsidy from the local government. The common interests of these broadcasters are served by the Foundation of Dutch Local Public Broadcasters (NLPO).
Appointments to key positions in the cultural and media sector
There is no role for the Minister of culture in appointments of artistic and executive positions at cultural organisations (theatre companies, concert halls, festivals etc.) or (public) broadcaster organisations responsible for making programmes. For museums the Minister is consulted on the appointment of members of the Supervisory Board after nomination by the museum.
The minister’s involvement is limited to an indirect capacity in the following situations. The Executive Board of the National Public Broadcasting (NPO) is appointed by a Supervisory Board. This Supervisory Board is appointed by the Minister, based on a weighty recommendation by an independent appointments advisory committee, following an open selection procedure. The same procedure is followed in the case of the members of the Council for Culture.
In the case of the public funds for culture, a member of the Supervisory Board shall be appointed by the Minister, upon the recommendation of the Supervisory Board and in accordance with a profile description. The Chair of the Supervisory Board shall be appointed to the position. The Executive Board shall be appointed by the Minister, upon the recommendation of the Supervisory Board and in accordance with a profile description. To date, the Ministers have always followed the recommendations.
Last update: March, 2026
In the Netherlands, provinces as well as municipalities are responsible for the implementation of their own cultural policies. The central government is responsible for the financial and the legislative framework and the support of cultural institutions of national importance, while the provinces take responsibility for regional distribution and the maintenance of institutions beyond municipal borders. They are also responsible for the accessibility of arts education facilities in the provincial regions, cultural heritage and spatial planning.
National and regional synchronisation
The policy coordination among the three government tiers is outlined in the General Framework for Intergovernmental Relations concerning Culture (Algemeen kader interbestuurlijke verhoudingen cultuur, 2012). The (non-legal) framework, still in force, is based upon consultation between the Association of Provinces of the Netherlands (IPO), the Association of Netherlands Municipalities (VNG) and the central government.
The framework includes policy priorities and the distribution of finances over the cultural sectors, funds and programmes. It forms the basis for the development of the cultural covenants between the partners involved and elaborates on the division of tasks between the three governmental tiers. All matters that deal with linking central government policy to the policies of the provinces and municipalities are discussed on an annual basis. Minister Eppo Bruins has signed nine cultural covenants with provinces, municipalities and cultural regions for the 2025–2028 period. For the first time, all twelve provinces are part of the agreements. This makes the covenants align more closely with the administrative structure of the Netherlands than the previous ones.
There is a long tradition in discussing the importance of a stronger cooperation and synchronisation between national and regional cultural policy. In its advice Access to culture - towards a new system in 2029 the Council of Culture proposed the creation of a single, overarching culture fund with an extended regional role (see chapter 2.1). Another recent element in the discussion is the so-called ‘duty of care for culture’ for local and regional authorities, which was argued for in parliament. Following the example of the Public Library Act, which will be expanded to include a duty of care for municipalities to provide a public library (see chapter 4.2.4). Shortly after the elections in 2025, the new parliament voted for this new Public Library Act.
Last update: March, 2026
Within the General Framework, the municipalities have the responsibility for accommodations for performing arts and the financial management of municipal museum collections.
Dependent on their size, municipalities care for provision of education in the arts within and outside of schools, support of (associations of) amateur arts and heritage activities, their own archives and public libraries (including recent duty of care by law) and local broadcasters (see chapter 2.5.3). Municipalities are also the executioners of the Heritage Act (see chapter 4.2.2), that includes legislation on museums, archaeology, and monuments.
In the Netherlands, municipalities are the largest providers of subsidies, accounting for approximately 60 percent of all public expenditure on culture. Cultural funds and bodies that advise on subsidy matters exist at municipal level, like they do at provincial and national level. Examples are the Arts Councils of Amsterdam, Eindhoven and Groningen (for municipality and province). Other municipalities use advising committees.
Particularly at the municipal administrative level, more and more practices of citizen involvement in policy are visible. In cultural policy, for example, in the form of participatory budgets, where a predetermined budget can be spent on citizens' initiatives, which are then voted on (see, for example, Oost-Begroot).
Last update: March, 2026
Artists are mainly organised in a labour union, the Kunstenbond (translated: Artist’s Union), which lobbies for labour conditions, collective bargaining and copyright interests. A lot of subsidised companies and institutions are united in the advocacy association for the arts and cultural heritage, Kunsten ‘92. Furthermore, most sectors have their own labour unions (such as the Auteursbond - Writer's Union) and a professional membership organization, aiming to represent the interests of all institutions within their specific sectors. An important player is also the Creatieve Coalitie: an umbrella organization for and by professionals in the creative and cultural sector (CCS). They represent many self-employed professionals (zzp’ers). Affiliated members include professional associations, trade unions, and industry organizations. In recent years, these organizations have taken a stronger position in lobbying. Other key players in this field are:
- Museums Association (Museums)
- VNPF (Association for Dutch stages and festivals dedicated to popular music)
- VSCD (Association of boards of theatres and concert halls)
- NAPK (Dutch association for producers in performing arts)
- NVBF (Dutch exhibitors associations for cinema’s, arthouses and movie houses)
- VOB (Association for public libraries)
- Cultuurconnectie (Organisation for institutions for cultural education and amateur arts)
- Netherlands Gallery Association (Organisation for Dutch galleries for contemporary art)
- Platform BK (researches the role of art in society and promotes a better art policy)
- Federation Dutch Creative Industries (Uniting membership organizations of (interior) architects, designers, photographers, game developers, audiovisual producers, content producers and filmdistributers and music producers).
Apart from participating in friends associations, citizens are not yet organised as advocacy groups for culture. However, some leading friends associations try to influence the political arena. The Rembrandt Association, for instance, holds approximately 16 000 members who financially support the acquisition of new pieces of art to enrich museum collections, and who at the same time act as defenders of the Dutch public collection of sculpture, paintings and applied arts. Additionally, We Are Public is a membership platform with a selection of performances, concerts, films, exhibitions and festivals, “off the beaten track and with a focus on new creators” at more than 400 theatres, cinemas and museums in The Netherlands. This platform is also engaged in advocacy.
Many NGOs are active in the cultural sector. Next to private art funds and private lottery organisations, larger banks like ABN AMRO and Rabobank purchase art on a regular basis for their private collections. The Dutch Municipal Bank (BNG) funds all kinds of projects. The NVBA is an Organisation of Corporate Art Collections in The Netherlands.
Last update: March, 2026
In the development and implementation of cultural and media policy, the ministry of Education, Culture and Science collaborates with other government ministries. In the first place, ongoing consultations with the Ministry of Finance and the Ministry of Economic Affairs are essential to safeguard the interests of arts and culture. In some cases, committees for interdepartmental cooperation are installed – the duration of their existence may vary. Some examples of inter-ministerial or intergovernmental cooperation are:
- The Ministry of Economic Affairs implemented the “top sector”-policy in 2011. The creative industries were one of the nine top sectors. This policy, aimed at stimulating the economic potential of these sectors, evolved into the Missie-gedreven innovatiebeleid (mission-driven innovation policy). This is a collaboration between a large group of Ministries (see chapter 2.5.1).
- The Ministry of Justice and Security, Finance initiated a Gift Inheritance Tax Act (Geefwet) to stimulate philanthropy, including culture, by making it fiscally more attractive (see chapter 4.1.4).
- The Ministry of Justice and Security is responsible for copyright legislation. The Copyright Act and the Neighbouring Rights Act protect literary, scientific and artistic works, and the creative achievements of artists. The Ministry of Justice implements these acts (see chapter 4.1.6).
- The Central Government Real Estate Agency (Ministry of Housing and Spatial Planning) administers the Percentageregeling voor beeldende kunst by which a certain percentage of the construction and renovation costs of government projects is to be spent on works of art (see chapter 4.2.4).
- The Ministry of Infrastructure cooperates with the Ministry of Education, Culture and Science on cultural heritage and spatial planning. The government aims to ensure that heritage is duly considered in the spatial development of the Netherlands. The Environment and Plannings act (Omgevingswet), implemented in 2024, is one of the instruments (see chapter 4.2.2).
- The Ministry of Foreign Affairs and the Ministry of Education, Culture and Science share the responsibility for international cultural relations. (see chapter 1.4).
- In media policy, collaboration between the Ministry of Education, Culture and Science and the Ministry of Economic Affairs is important, since the government support of the Public Broadcaster implies intervention in media markets.
- The revision of the Archives Act implies an intense collaboration between the Ministry of Education, Culture and Science and the Ministry of the Interior (see chapter 4.2.2 ).
Last update: March, 2026
In accordance with the Cultural Policy Act (1993), the Dutch government guarantees a financial contribution to a selection of cultural institutions and six public funds (see chapter 1.1). These cultural institutions form the so-called national basic infrastructure (BIS) and can be seen as the organisations that ensure the supply and development of high-quality cultural output. The BIS 2025-2028 contains the following group of 117 cultural institutions.
Table 1a: Cultural Basic Infrastructure 2025–2028
|
Theatre, dance & youth performing companies |
27 |
|
Symphony Orchestras, opera companies, Ensembles, Choirs |
19 |
|
Festivals (performing arts, film, literature, etc.) |
18 |
|
Regional Museums |
10 |
|
Presentation Institutions visual arts |
6 |
|
Post-academic Institutions (visual arts) |
4 |
|
Supporting Institutions (Film, literature, design, collections) |
8 |
|
Future Lab for Design and Technology |
2 |
|
Development Institutions (performing arts) |
16 |
|
Supra-sectoral / supporting institutions |
7 |
Source: Prinsjesdagbrief cultuursubsidies 2025-2028 , annex 2
In addition to the BIS institutions, a group of over 300 organisations receives multi-annual funding through one of the public cultural funds. See here for a total overview.
Since the implementation of the Heritage Act in 2016, the preservation of the state collection is ensured and no longer plays a role in selecting museums for the BIS (see chapters 3.1 and 4.2.2). Thirty museums and heritage institutions (such as the Rijksmuseum and the Van Gogh Museum) are funded on the basis of the Heritage Act.
Table 1b (in the next paragraph) gives an overview of the available data on cultural institutions in the Netherlands. These numbers do not represent all the institutions and venues. In a more informal infrastructure, cultural capacity is much broader. Numbers on the solely private institutions are scarcely available; therefore, a clear view on the ratio between public and private institutions cannot be provided currently.
Table 1b is also limited tot cultural institutions that create and present cultural expressions, and does not include the supporting cultural infrastructure, like mostly provincial institutions focusing on cultural education and participation (joined in the Council of Twelve), the provincial Heritage Houses (joined in OPEN) or the provincial support organisations for libraries (joined in SPN).
Last update: March, 2026
Table 1b: Cultural institutions, by sector and domain
(often times no clear distinction between the amount of public and private institutions could be made, so the number is given in the sector that is prevalent)
|
Domain |
Cultural institutions (subdomains) |
Public sector |
Private sector |
||
|
|
|
Number 2024 |
Trend last 5 years (In %) |
Number 2024 |
Trend last 5 years (In %) |
|
Cultural heritage (1) |
Cultural heritage sites |
472 |
|
|
|
|
|
Archaeological sites |
1464 |
+0,3% |
|
|
|
Archives |
NA |
|
|
|
|
|
Museums (2) |
Museum institutions |
628 (2023) |
+1,9% |
|
|
|
Visual arts (3) |
Art galleries and exhibition spaces |
825 |
+5% |
|
|
|
Performing arts (4) |
Organisations managing one or more stages* |
338 (2023) |
+0,9% |
|
|
|
Libraries (5) |
Public libraries |
912 |
-1% |
|
|
|
Audiovisual |
Cinemas and movie theatres (6) |
|
|
294 |
+7,3% |
|
|
Broadcasting organisations** (7) |
247 |
-7,5% |
|
|
|
Interdisciplinary |
NA |
|
|
|
|
|
Other (please explain) |
Obviously, these numbers do not represent all the available institutions and venues. In a more informal infrastructure, cultural capacity is much broader. |
|
|
|
|
Source: (1) Erfgoedmonitor, (2) Statistics Netherlands, (3) Statistics Netherlands, (4) Statistics Netherlands (*no differentiation can be made in the background of companies and organisations within the performing arts (theatre, music, dance, etc., this is only possible in the amount of performances), (5) Bnetwerk, (6) NVBF, (7) Rijksoverheid, NLPO (**sum of the number of national (10), regional (13) and local (224) public broadcasters).
Notes: NA: not available
Last update: March, 2026
Development of the composition and criteria of the Cultural Basic Infrastructure (BIS)
The basic idea of the BIS was that its composition should not alter very much from one policy period to another. The six public funds were meant for innovation and for supporting smaller groups and individual artists. In the first period 2009-2012, 172 cultural institutions and seven public funds were part of the BIS. In the period 2017-2020, this number fell to 85 cultural institutions and six public funds, as a result of government budget cuts amounting to €200 million (one fifth of the budget for culture).[1]
In the current period (2025-2028) the number is 117. As in 2021, to join the BIS, a cultural institution had to subscribe to three codes of conduct: Fair Practice Code (fair payments), Governance Code Culture and the Code for Diversity and Inclusion.
The assessment criteria for the BIS 2025–2028 period were:
- Artistic quality, by (inter)national standards.
- Social significance: the cultural sector has long expressed a desire to make its social significance more visible. Institutions are expected to explain in what ways they engage with society. This may concern the value an institution provides to its immediate community or its concrete contribution to broader societal challenges.
- Accessibility, including activities related to education and participation, physical accessibility, geographical reach, affordability, and innovative plans for digital access.
- Sound business operations: realistic, entrepreneurial plans and budgets, including innovation and sustainability.
- Geographic distribution, fitting to the activities that subsidies are requested for.
The visibility of social significance and attention to geographic distribution were relatively new as assessment criteria. The other criteria were constant, although the wording varied. The rules for a minimum own income percentage in the first periods of the BIS were abolished from 2021, in part as result of the Covid-19 pandemic.
A problematic side of the BIS that has been expressed by institutions that are not part of it, is the somewhat rigid character that favours the more canonical arts. In their recent advice Access to culture - towards a new system in 2029 the Council of Culture has addressed this issue by arguing “for a new system with a more open and varied funding methodology that can effectively respond to diversity, differences and dynamism within the sector. Including a separate regime for a limited number of large or unique cultural organisations within the national portfolio (…) with funding for eight years.” (see also chapter 2.1 key developments)
Social safety
In recent years there has been growing attention for the social safety in cultural and broadcast organisations, referring to issues of misconduct in the work environment, such as harassment, discrimination and intimidation This was fuelled by several incidents that came to light through journalist research. In 2018 support service Mores was founded, providing a safety net for workers in the cultural, creative, and media sectors who are dealing with transgressive behaviour. In 2022 the Council for Culture published an advise on the subject. For that reason, a Commission of Inquiry into Behaviour and Culture of Broadcasters, led by former Minister Martin van Rijn, was installed. The resulting report Nothing seen, nothing heard, nothing done: the lost responsibility (published in January 2024) critiqued the lack of social safety at broadcast organisations.
In response to the report, the umbrella organisation Dutch Public Broadcaster (NPO) has drawn up an action plan. Former Minister Eppo Bruins sent a progress report to the House of Representatives in November 2024. He concludes: "(...) the broadcasters have made an energetic start with the follow-up to the recommendations from the report, but at the same time paint a worrying picture when it comes to the actions which are necessary to actually initiate change. This requires continued efforts and critical self-reflection from all broadcasters". Bruins announced several measures, including extra money to activate the necessary culture change and a tightening of the Code of Conduct for the integrity of public broadcasting.
[1] See for more detail about the development of the BIS : Boekman Extra #25: Ontstaan en ontwikkeling culturele Basisinfrastructuur - Boekmanstichting
Last update: March, 2026
The most recent policy on international cultural cooperation by the Dutch government is the International Cultural Policy 2025–2028, published in January 2024. The policy is a collaborative effort involving the Ministry of Foreign Affairs, the Ministry for Foreign Trade and Development Cooperation, and the Ministry of Education, Culture and Science. Implementation is supported by various cultural funds and institutions.
Key objectives are:
- A strong position of the Dutch cultural sector abroad through sustainable cooperation, exchange, and visibility.
- Supporting bilateral relations with other countries through Dutch cultural expressions.
- Leveraging the strength of the cultural and creative sector to promote sustainable development, with the Sustainable Development Goals (SDGs) as the guiding framework.
The policy identifies 24 focal countries where efforts will be concentrated. These countries are selected based on strategic interests and the potential for meaningful cultural collaboration. For each, specific agreements and implementation plans are developed in partnership with relevant stakeholders.
DutchCulture functions as a centre for international cooperation and has a coordinating, advisory and informative role. The Dutch diplomatic posts have a central role in implementing the policy. Together with the Dutch public funds for culture and several institutions that work in international cultural cooperation, they implement multiyear strategies. The country specific strategies can be found on the website of DutchCulture.
Last update: March, 2026
The Netherlands participates in multilateral cultural relationships through its membership of, for example, the Council of Europe and the United Nations (UNESCO). The public funds for culture offer subsidies for trans-national exchange and many cultural institutions participate in international networks.
The Netherlands is also part of the trans-national organisation the Dutch Language Union (see chapters 2.5.4 and 4.1.8)
Council of Europe
The Netherlands has been an active member of the Council of Europe since 1949, as one of its ten founding countries. The Netherlands ratified the European Cultural Convention, and as a result takes part in projects like the Heritage Open Days and the Cultural Routes. The Netherlands has ratified the Granada Convention for the Protection of the Architectural Heritage of Europe, the Valletta Convention on the Protection of the Archaeological Heritage, the Florence Convention on European Landscape and the Faro Convention on the Value for Cultural Heritage for Society.
Since the start of the programme in 1988, the Netherlands participates in Eurimages, the Council of Europe Fund for the co-production, distribution and exhibition of European cinematographic works. The Netherlands also participates in the European Audiovisual Observatory. The observatory's task is to improve the transfer of, and access to, information on the four areas of film, television, video/DVD and new media.
European Union
The Netherlands currently takes part in the Creative Europe Programme of the European Union (2021-2027. The Dutch Creative Europe Desk, part of DutchCulture, is responsible for promoting and facilitating participation in Creative Europe. It offers advice for organisations that want to apply for the programme. The Netherlands took a leading role in developing new programmes within the Creative Europe scheme, like Music Moves Europe. Leeuwarden (Friesland) was the most recent Cultural Capital of Europe in 2018.
UNESCO
The Dutch National Commission for UNESCO was established in 1947 and is part of a worldwide network of nearly 200 commissions. Its primary objective is to raise awareness about the mission of UNESCO and to advise the Dutch government. In 1954 The Netherlands adopted the UNESCO Hague Convention for the Protection of Cultural Property in the Event of Armed Conflict. The Netherlands played an important part in the establishment of this convention. From 1992 on other conventions followed (see table 2).
The Netherlands has thirteen natural and cultural sites on the World Heritage List (World Heritage Treaty (1972). The Eisinga Planetarium in Franeker is the most recent site, added in 2023.
The Information and Heritage Inspectorate co-operates with both customs and police to fight illicit traffic in cultural goods (based on the Convention on the Prohibiting of the Illegal Trafic of Cultural Property). With regards to stolen cultural goods, the Dutch police works with the Interpol network.
The Dutch Centre for Intangible Cultural Heritage (Kenniscentrum Immaterieel Erfgoed Nederland), coordinates the national inventory of the Dutch intangible heritage (based on the Convention for the Safeguarding of Intangible Cultural Heritage) The most recent Dutch inscription on the Representative List of Intangible Cultural Heritage of Humanity was the Traditional Grassland Irrigation (2023).
In 2005, UNESCO introduced the Convention on the Protection and Promotion of the Diversity of Cultural Expressions, and was ratified by the Netherlands in 2010. The Netherlands currently has 16 registrations in UNESCO’s Memory of the World Register, for example the The Diary of Anne Frank, and the VOC/WIC archives.
Table 2: International legal instruments implemented by the Netherlands in the cultural field
|
Title of the act |
Year of adoption |
|
UNESCO |
|
|
Protocol to the Convention for the Protection of Cultural Property in the Event of Armed Conflict (1954) |
1954 |
|
Convention Concerning the Protection of the World Cultural and Natural Heritage (1972) |
1992 |
|
Second Protocol to the Hague Convention of 1954 for the Protection of Cultural Property in the Event of Armed Conflict (1999) |
1999 |
|
UNESCO Convention to Combat the Illegal Traffic (1970) |
2009 |
|
Convention for the Safeguarding of the Intangible Cultural Heritage (2003) |
2012 |
|
COUNCIL OF EUROPE |
|
|
European Cultural Convention (1954) |
1956 |
|
Convention for the Protection of the Architectural Heritage of Europe (Granada 1985) |
1994 |
|
European Landscape Convention (Florence 2000) |
2005 |
|
European Convention on the Protection of the Archaeological Heritage (revised) (Valletta 1992) |
2007 |
|
Faro Convention on the Value of Cultural Heritage for Society |
2024 |
|
OTHER |
|
|
Directive 2012/28/EU of the European Parliament and of the Council of 25 October 2012 on certain permitted uses of orphan works |
2014 |
Last update: March, 2026
There are several international networks in which the Netherlands plays a role, such as IETM, ICOM, EGMUS or On the Move to name only a few examples.
The Council of Culture is a member of the International Federation of Arts Councils and Culture Agencies (IFACCA). The National Knowledge Institute for Culture Education and Amateur Art (LKCA) is a member of the European Network of Observatories in the Field of Arts and Cultural Education (ENO) and in the European Network to Promote and Advocate for Active Participation in Arts & Culture (Amateo).
The Ministries of Education, Culture and Science and Foreign Affairs mostly do not support these networks directly. Instead, the national cultural funds and cross-disciplinary institutions funded by the Ministries take part in these networks where they deem necessary.
The Netherlands hosts different non-profit organizations that are involved in international cultural collaboration, such as the European Cultural Foundation (ECF), an independent NGO providing funds for European cultural projects.
